客户端

有材APP下载

新材料在线APP下载

寻材问料下载

开通会员

精彩推荐

会员享研报折扣价、看项目BP、约投资人、每日在通讯录加更多好友等特权

开通会员 查看会员特权

登录/注册

热门媒体号

热门企业号

拓尔微芯片TMI33421在家电上的应用、特点及概述

来源:拓尔微电子|

发表时间:2023-05-16

点击:2204

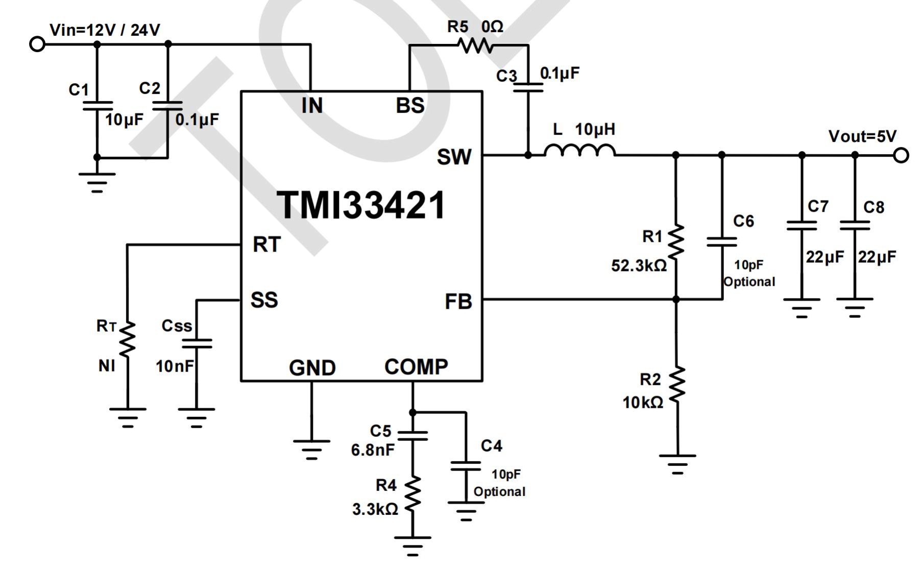
TMI33421是拓尔微最新推出的一款30V, 2A 同步降压DC-DC转换器,在效率和可靠性方面表现俱佳。


高效率:最高可达95%

TMI33421是一颗同步降压转换器,将2颗MOS管集成在芯片内部,实现更小的功率损耗,在2A的正常工作电流下,效率高达93%,甚至在半载/满载状态下效率可提升3%,最高达95%,能在降低外围器件成本的前提下降低整体温度。


打嗝短路保护,降低功耗


TMI33421具有输出短路保护功能,在检测到过流事件时启动打嗝工作模式:逐周期限制电路随即做出反应限制峰值电流;


如下图所示,在持续故障条件下,与降频工作模式相比,打嗝模式器件短路功耗更低,IC发热少,温升更低,可有效提升系统的可靠性。



TMI33421除了集成短路打嗝保护功能外,还集成输入OVP保护功能,极限耐压高达33V,进一步提升芯片的可靠性。


应用建议


● TMI33421 同步降压集成功率管,不需外置肖特基二极管,且散热和转换效率优秀,可节省BOM成本和PCB面积;

● 最低输出电压建议不低于3.3V,(RT浮空570kHz频率条件下)

● 如需要低于3.3V输出,建议通过RT电阻调低工作频率,使得最小ontime大于200ns,从而保证工作稳定;


TMI33421应用原理图


100大潜力材料

[声明]本文由新材料在线平台入驻企业/个人提供,文章内容仅代表作者本人,不代表本网站及新材料在线立场,本站不对文章内容真实性、准确性等负责,尤其不对文中产品有关功能性、效果等提供担保。本站提醒读者,文章仅供学习参考,不构成任何投资及应用建议。如需转载,请联系原作者。如涉及作品内容、版权和其它问题,请与我们联系,我们将在第一时间处理!本站拥有对此声明的最终解释权。

点击咨询

客服

下载APP

公众号

让客服与您联系

留下您的联系方式,让客服为您提供专属服务

关闭