客户端

有材APP下载

新材料在线APP下载

寻材问料下载

开通会员

精彩推荐

会员享研报折扣价、看项目BP、约投资人、每日在通讯录加更多好友等特权

开通会员 查看会员特权

登录/注册

热门媒体号

热门企业号

雄韬股份与电易投资签订储能电池销售或出租的战略合作协议

来源:北极星电力网|

发表时间:2018-09-11

点击:10995

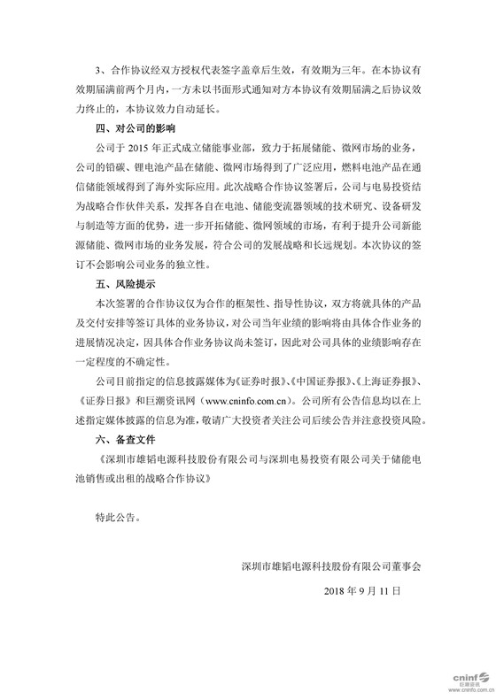
9月11日晚间, 雄韬股份发布公告称,公司于9月5日与深圳电易投资有限公司(以下简称“电易投资”)签订《关于储能电池销售或出租的战略合作协议》。双方本着诚实守信、互惠互利、共同发展的原则,就建立电池销售或出租业务战略合作关系的有关事宜,经友好协商达成一致,签订此协议,供双方共同遵照执行。


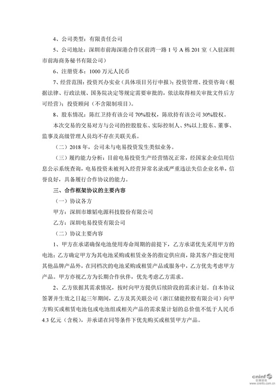
根据上述协议,雄韬股份在承诺确保电池使用寿命周期的前提下,电易投资承诺优先采用其生产的电池;电易投资确定将雄韬股份作为其电池采购或租赁业务的指定供应商,除其客户指定使用其他品牌产品外,在同档次的电池采购或租赁产品或服务中,电易投资优先考虑雄韬股份产品。雄韬股份也将电易投资视为长期合作伙伴,优先考虑电易投资的需求。


此外,电易投资依据其需求情况,按时向雄韬股份提供后续阶段的需求计划。自上述协议签署并生效之日起三年期间,电易投资及其关联公司(浙江储能控股有限公司)向雄韬股份购买或租赁电池包或电池组或相关产品的需求量计划的总价值不低于人民币 4.3 亿元(含税),并承诺在同等条件下优先购买或租赁雄韬股份的产品。


雄韬股份表示,公司于 2015 年正式成立储能事业部,致力于拓展储能、微网市场的业务,公司的铅碳、锂电池产品在储能、微网市场得到了广泛应用,燃料电池产品在通信储能领域得到了海外实际应用。此次战略合作协议签署后,公司与电易投资结为战略合作伙伴关系,发挥各自在电池、储能变流器领域的技术研究、设备研发与制造等方面的优势,进一步开拓储能、微网领域的市场,有利于提升公司新能源储能、微网市场的业务发展,符合公司的发展战略和长远规划。


公告原文如下:


上市公司公告"

上市公司公告"

上市公司公告"

“本文由新材料在线®平台入驻媒体号北极星电力网提供,观点仅代表作者本人,不代表本网站及新材料在线®立场,本站不对文章内容真实性、准确性等负责,尤其不对文中产品有关功能性、效果等提供担保。本站提醒读者,文章仅供学习参考,不构成任何投资及应用建议。如需转载,请联系原作者。如涉及作品内容、版权和其它问题,请与我们联系,我们将在第一时间处理!本站拥有对此声明的最终解释权。”

点击咨询

客服

下载APP

公众号

让客服与您联系

留下您的联系方式,让客服为您提供专属服务

关闭