客户端

有材APP下载

新材料在线APP下载

寻材问料下载

开通会员

精彩推荐

会员享研报折扣价、看项目BP、约投资人、每日在通讯录加更多好友等特权

开通会员 查看会员特权

登录/注册

热门媒体号

热门企业号

国产GPU已实现军用飞机ATI芯片替代 景嘉微下代GPU流片成功

来源:半导体行业观察|

发表时间:2018-09-05

点击:11476

在CPU领域,国内有一些厂商能够做出高性能处理器,尽管跟AMD、英特尔的还没得比,但至少能看到脚后跟了,而在GPU领域,国内的差距就更大了,没有一家厂商的GPU芯片能跟AMD、NVIDIA的GPU相提并论,特别是在游戏及数据中心市场上。

不过国产GPU在别的领域还有一丝机会,长沙景嘉微就是国内研发GPU的公司之一,此前研发的JM5400 GPU芯片已经在国产军用飞机上实现了对ATI M9芯片的替代,昨天该公司发表公告称代号JM7200的下一代GPU芯片流片成功,而这颗GPU芯片还会进军民用桌面市场。


"


根据官网资料,长沙景嘉微电子股份有限公司成立于2006年4月,下设北京麦克斯韦科技有限公司、长沙景美集成电路设计有限公司及石家庄分公司。公司致力于信息探测、信息处理和信息传递领域的技术和综合应用,为客户提供高可靠、高品质的解决方案、产品和配套服务。 目前是国内唯—成功自主研发国产化图形处理芯片(GPU)并产业化的企业。 2016年3月,景嘉微在深圳证券交易所挂牌上市。


景嘉微公司是一家军民融合公司,旗下的产品涉及GPU芯片、军用雷达等等,其中景美系列GPU芯片目前是他们的核心业务,营收、盈利占比超过70%,2014年该公司研发成功了JM5400 GPU芯片,号称是国内首款具有自主知识产权的高性能GPU芯片,可广泛应用于有高可靠性要求的图形生成及显示等领域,满足机载、舰载、车载环境下图形系统的功能与性能要求,全面替代M9、M54、M72、M96、IMX6等国外芯片。


"


JM5400已经在国内的军用飞机等特种行业应用,之后景嘉微公司在2016年推出了新一代的JM7000系列GPU芯片,制程工艺从65nm升级到了28nm,增加了片内显存的容量,集成了CPU核。功能上,增加了硬件高清解码能力,支持更高的OpenGL版本,支持更高速的总线接口。性能上,图像处理能力增加2倍以上,总线带宽增加数百倍。


"


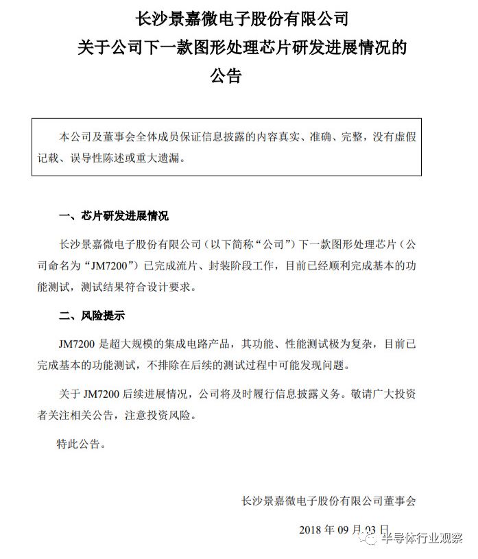
在JM7000之后,景嘉微公司还在研发新一代高性能GPU芯片,该公司昨天发布公告称下一款GPU芯片JM7200已经完成流片、封装工作,目前已经顺利完成基本的功能测试,测试结果符合设计要求。


"


景嘉微JM7200 GPU芯片的详情还未知,不过该公司上半年的年报中提到下一代GPU芯片在产品性能和工艺设计较前代产品将会有大幅度的提升,而早前的资料中提到JM7200还是28nm工艺制程。


此外,JM7200 GPU芯片除了会用于军工等行业之外,该公司还会进军消费级桌面市场,称JM7200能够满足高端嵌入式应用以及信息安全计算机桌面应用的需求,有望率先用于党政军办公电脑——用来玩游戏不用想了,做个办公电脑还是有可能的。

“本文由新材料在线®平台入驻媒体号半导体行业观察提供,观点仅代表作者本人,不代表本网站及新材料在线®立场,本站不对文章内容真实性、准确性等负责,尤其不对文中产品有关功能性、效果等提供担保。本站提醒读者,文章仅供学习参考,不构成任何投资及应用建议。如需转载,请联系原作者。如涉及作品内容、版权和其它问题,请与我们联系,我们将在第一时间处理!本站拥有对此声明的最终解释权。”

点击咨询

客服

下载APP

公众号

让客服与您联系

留下您的联系方式,让客服为您提供专属服务

关闭