客户端

有材APP下载

新材料在线APP下载

寻材问料下载

开通会员

精彩推荐

会员享研报折扣价、看项目BP、约投资人、每日在通讯录加更多好友等特权

开通会员 查看会员特权

登录/注册

热门媒体号

热门企业号

2.05亿!航天长峰与中国铁塔签订梯级锂电池设备及相关服务买卖合同

来源:北极星电力网|

发表时间:2018-08-30

点击:13383

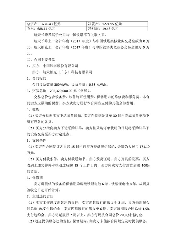
8月29日晚间, 航天长峰发布公告称,近日公司控股子公司航天柏克(广东)科技有限公司(以下简称“航天柏克”或卖方)与中国铁塔股份有限公司(以下简称“中国铁塔”或买方)签署《中国铁塔股份有限公司梯级锂电池设备及相关服务采购合同》,买方(中国铁塔)同意向卖方购买、卖方(航天柏克)同意向买方出售梯级锂电池设备和服务。合同设备采购数量300MWh,总价为 20532 万元(含税)。


航天长峰表示,本合同的签订对公司及航天柏克后续开展相关经营活动将产生较为积极的影响,预计对公司当期业绩亦将产生一定的促进作用。


公告原文如下:


上市公司公告



“本文由新材料在线®平台入驻媒体号北极星电力网提供,观点仅代表作者本人,不代表本网站及新材料在线®立场,本站不对文章内容真实性、准确性等负责,尤其不对文中产品有关功能性、效果等提供担保。本站提醒读者,文章仅供学习参考,不构成任何投资及应用建议。如需转载,请联系原作者。如涉及作品内容、版权和其它问题,请与我们联系,我们将在第一时间处理!本站拥有对此声明的最终解释权。”

点击咨询

客服

下载APP

公众号

让客服与您联系

留下您的联系方式,让客服为您提供专属服务

关闭